专利责任保险:企业创新风险的安全盾牌
标题:专利责任保险:企业创新风险的安全盾牌文章:什么是专利责任保险?专利责任保险是一种专为专利权持有者设计的保险产品,旨在为企业提供在专利侵权诉讼中的风险保障。随着科技和知识产权保护意识的增强,越来越多的企业开...
常德公园世家房价走势解析:热门地段的热门价格
标题:常德公园世家房价走势解析:热门地段的热门价格一、常德公园世家简介常德公园世家位于我国某一线城市,是该城市内一处备受瞩目的高端住宅区。该项目占地广阔,绿化率高,周边配套设施齐全,包括优质教育资源、大型购物中心...
东喻专利代理:助力创新,守护知识产权的守护者
标题:东喻专利代理:助力创新,守护知识产权的守护者引言在当今这个知识经济时代,创新是推动社会进步的重要动力。而知识产权作为创新成果的体现,其保护显得尤为重要。东喻专利代理,作为一家专业的知识产权服务机构,致力于为...
无锡知识产权专利保护:创新发展的坚实保障
无锡知识产权专利保护:创新发展的坚实保障引言在当今全球化的背景下,知识产权保护已成为企业创新和市场竞争的核心要素。无锡,作为中国东部沿海的重要城市,近年来在知识产权专利保护方面取得了显著成果。本文将探讨无锡在知识...
北京市热门疫情风险:现状分析及防控措施
标题:北京市热门疫情风险:现状分析及防控措施疫情背景及风险等级自新冠疫情爆发以来,北京市作为中国的首都,一直是疫情防控的重点区域。近期,随着疫情形势的波动,北京市的疫情风险等级也随之变化。根据北京市卫生健康委员会...
汽车知识产权运营中心:创新驱动下的产业发展新引擎
标题:汽车知识产权运营中心:创新驱动下的产业发展新引擎引言在当今全球汽车产业竞争日益激烈的背景下,知识产权(IP)已成为企业核心竞争力的重要组成部分。汽车知识产权运营中心作为推动产业创新、提升企业竞争力的关键平台...
镇江检察院最新动态:聚焦司法改革与案件进展
标题:镇江检察院最新动态:聚焦司法改革与案件进展< article >镇江检察院工作概述近日,镇江检察院传来一系列最新消息,这些消息不仅展示了该院在司法改革方面的积极探索,也反映了其在案件办理中的高...
抗肺炎疫情最新通报:全球战“疫”进入关键阶段
抗肺炎疫情最新通报:全球战“疫”进入关键阶段自2019年底新型冠状病毒(COVID-19)疫情爆发以来,全球各国政府和卫生组织积极应对,开展了一场前所未有的抗击疫情的人民战争。随着疫苗的研发和接种工作的推进,全球战...
349期今晚开什么生肖好呢:文化背景对生肖选择的影响
引言 在澳门,生肖文化一直深受市民喜爱,特别是在博彩活动中。作为中华传统文化的重要组成部分,生肖不仅代表了汉族传统的循环时间观念,还蕴含了丰富的文化内涵和深厚的文化背景。今晚349期...
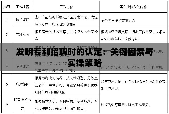
发明专利招聘时的认定:关键因素与实操策略
标题:发明专利招聘时的认定:关键因素与实操策略发明专利概述发明专利是指一项新的技术方案,它能够解决现有技术中的问题,并且具有创造性、实用性和新颖性。在招聘过程中,发明专利往往被视为应聘者技术实力和创新能力的重要体...














苏ICP备2021053023号-1